资讯

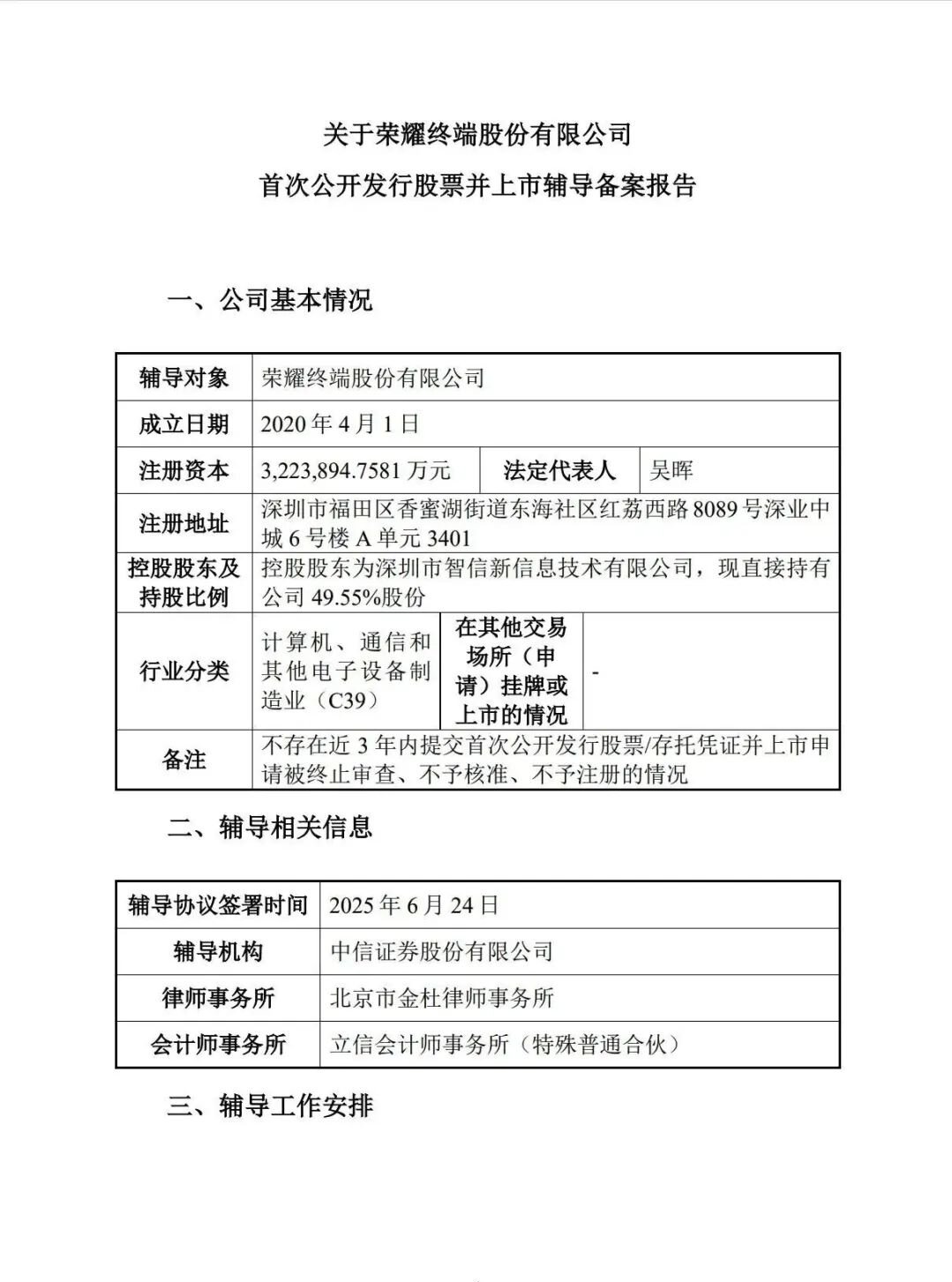
荣耀确认启动IPO辅导,最晚明年3月前完成上市辅导

信息来源:观察者网 0
999
文章总数
999
总分享量/万次
999
今年浏览量/万次
999
总浏览量/亿次